功率半导体与集成技术是构筑现代能源电子与信息社会的核心基石,其前沿创新深度赋能新能源汽车、工业驱动、可再生能源发电、数据中心及消费电子等关键领域。该技术深度融合了物理、材料、化学、电路与热力学等多学科,呈现出高度的交叉融合与协同演进特征。当前,在“双碳”战略目标与能源革命的双重驱动下,对功率半导体与集成技术提出了更高要求。以碳化硅、氮化镓为代表的宽禁带半导体技术正步入规模化应用深水区,车规级芯片、能源互联网及智能传感等新兴应用对高性能功率集成系统需求迫切。
为把握发展机遇,汇聚顶尖智力,凝聚青年共识,由中国电源学会青年工作委员会主办,西南交通大学集成电路科学与工程学院承办的“中国电源学会第八期青年沙龙暨2025功率集成电路科技创新与前沿论坛”将于2025年10月17–18日在四川成都举办。本次论坛以“功率半导体与集成技术”为核心,旨在汇聚资深专家、青年才俊,构筑开放、前沿、务实的交流平台,深入探讨功率半导体器件与功率集成电路科技发展趋势,促进创新研究成果分享,共同开启高校学科建设与行业发展的新篇章。
一、组织机构
主办单位:中国电源学会青年工作委员会
承办单位:西南交通大学集成电路科学与工程学院
协办单位:艾德克斯电子(南京)有限公司
二、会议安排
会议时间:2025年10月17-18日
会议地点:四川省成都市金牛区逸衡酒店33F
会议联系人:陈老师 15123029346;李老师 13881520122
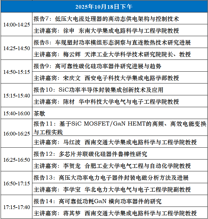
三、会议议程


具体以当日实际安排为准。